官网首页
关于我们
新闻中心
产品中心
客户案例
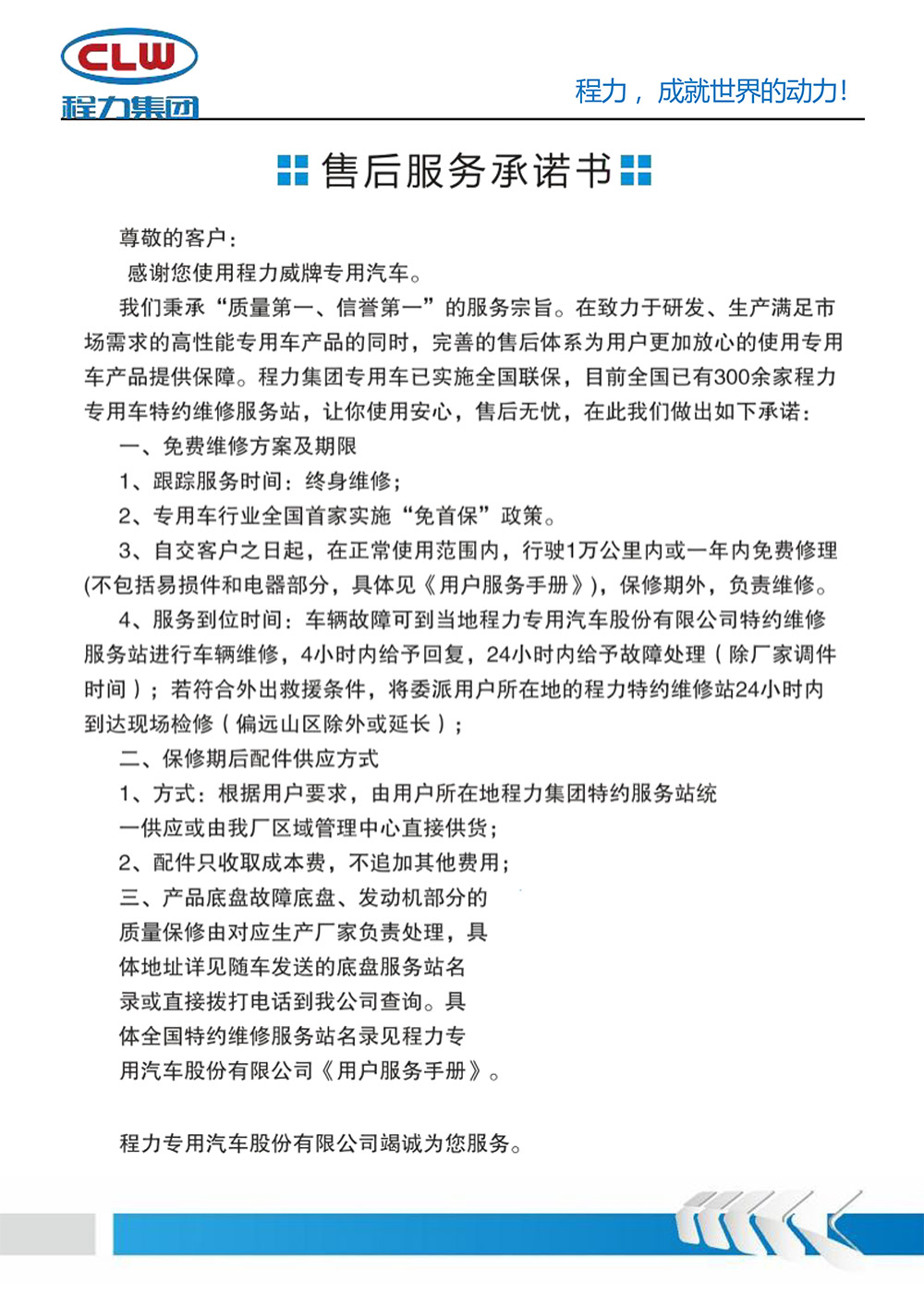
售后服务
联系我们

热门关键词:新能源清运车新能源清扫车环卫垃圾车系列洒水车系列道路清扫车系列清洗车系列冷藏车系列 查 询

当前位置: 首页 > 产品中心 > 新能源清运车 > 纯电动压缩垃圾车 >

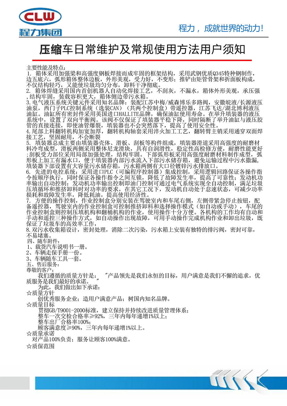
江淮CL5110ZYSBEV型纯电动压缩式垃圾车纯电5立方

在线咨询购车热线
全国订购热线135-9783-9923

相关车型推荐

产品实拍展示

vehicle photo show

/202603/1773018804_cb0040675e0add3400c6.jpg/202603/1773018804_426520dbd377ab7a3aa9.jpg/202603/1773018804_b8557eceda9f8f2e4edd.jpg/202603/1773018804_5485e6ba8cfd64235af8.jpg/202603/1773018804_7d815a42c937ebe22a87.jpg/202603/1773018804_dd9e5130f3f27f2b583d.jpg/202603/1773018804_d1ad42c0982f67f40aa4.jpg/202603/1773018804_48bd55f266feb1848da6.jpg/202603/1773018804_26d07c517080b7f8487b.jpg/202603/1773018805_355e7b8b6f38db379837.jpg/202603/1773018805_7677970c007758d61b3f.jpg/202603/1773018805_c0e175071e683e8a140c.jpg/202603/1773018805_6979040f349562cff8b9.jpg/202603/1773018805_b04cd032baeb3cc7ee64.jpg/202603/1773018805_daffcfc5241f37fb6b3e.jpg

江淮CL5110ZYSBEV型纯电动压缩式垃圾车纯电5立方 江淮CL5110ZYSBEV型纯电动压缩式垃圾车纯电5立方 江淮CL5110ZYSBEV型纯电动压缩式垃圾车纯电5立方 江淮CL5110ZYSBEV型纯电动压缩式垃圾车纯电5立方 江淮CL5110ZYSBEV型纯电动压缩式垃圾车纯电5立方 江淮CL5110ZYSBEV型纯电动压缩式垃圾车纯电5立方 江淮CL5110ZYSBEV型纯电动压缩式垃圾车纯电5立方 江淮CL5110ZYSBEV型纯电动压缩式垃圾车纯电5立方 江淮CL5110ZYSBEV型纯电动压缩式垃圾车纯电5立方 江淮CL5110ZYSBEV型纯电动压缩式垃圾车纯电5立方 江淮CL5110ZYSBEV型纯电动压缩式垃圾车纯电5立方 江淮CL5110ZYSBEV型纯电动压缩式垃圾车纯电5立方 江淮CL5110ZYSBEV型纯电动压缩式垃圾车纯电5立方 江淮CL5110ZYSBEV型纯电动压缩式垃圾车纯电5立方 江淮CL5110ZYSBEV型纯电动压缩式垃圾车纯电5立方 江淮CL5110ZYSBEV型纯电动压缩式垃圾车纯电5立方
百搜不如一问,快速了解最新车型报价及相关信息,购车服务热线: ☎135-9783-9923