官网首页
关于我们
公司简介
企业文化
售后服务
购车流程
联系我们
新闻中心
公司新闻
行业动态
技术资料
视频展示
客户案例
产品中心
客户案例
售后服务
联系我们
热门关键词:
新能源清运车
新能源清扫车
环卫垃圾车系列
洒水车系列
道路清扫车系列
清洗车系列
冷藏车系列
查 询
当前位置:
首页
>
产品中心
>
新能源清扫车
>
纯电动绿化喷洒车
>
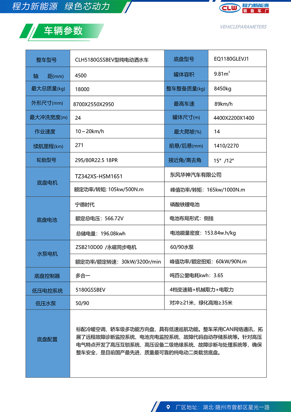
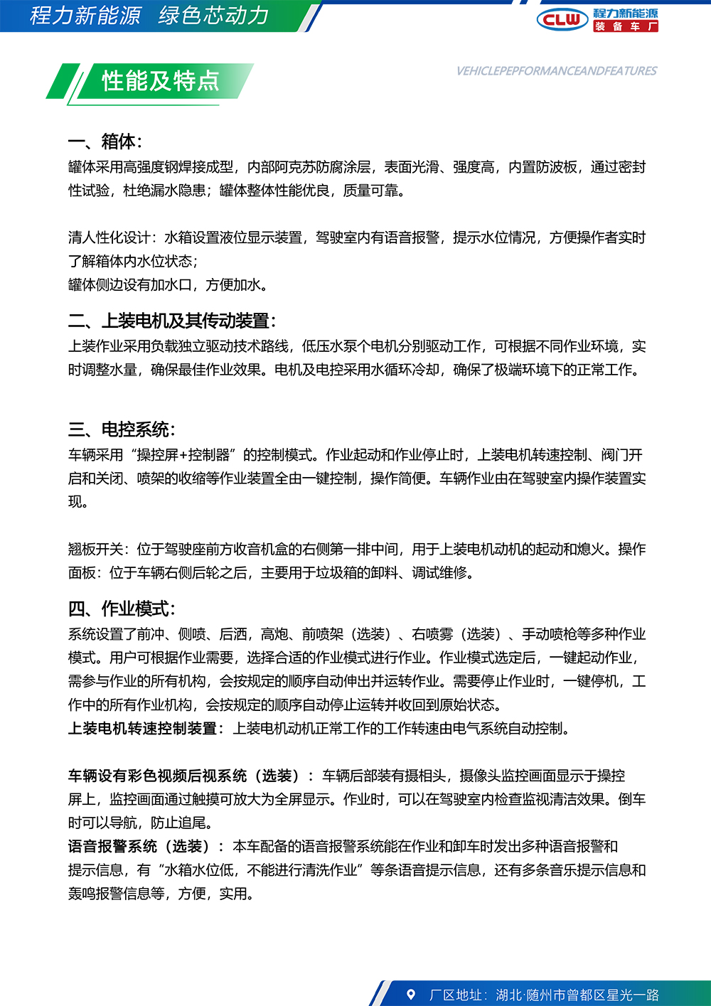
CLH5180GSSBEV-18吨东风华神纯电动洒水车
销售总经理:
乐经理
手 机:
135-9783-9923
地 址:
湖北省随州市南郊平原岗程力汽车工业园
配送方式:
到厂自提,送货上门,海外配送
服务特权:
支持分期付款,假一赔三,包上牌照
车型颜色:
喷漆可选,定制您的专属图案
售后服务:
免费三包,终身质保
在线咨询
购车热线
全国订购热线
135-9783-9923
相关车型推荐
东风CL5320ZXXBEV 纯电动前四后八洒水车
程力牌CL5185TDYBEV纯电动多功能抑尘车
程力牌CL5186TDYBEV纯电动多功能抑尘车
东风CL5090TDYBEV纯电动多功能抑尘车
东风CL5091TDYBEV纯电动多功能抑尘车
东风华神CL5040GSSBEV纯电动洒水车(加装雾炮)
东风天锦CL5180TDYBEV纯电动多功能抑尘车
福田抑尘车
解放CL5183TDYBEV纯电动多功能抑尘车
陕汽德龙CL5185TDYBEV纯电动抑尘车
产品实拍展示
vehicle photo show
百搜不如一问,快速了解最新车型报价及相关信息,购车服务热线:
☎135-9783-9923